Unleashing AI Agents: How Blockchain Enables True Digital Autonomy
Imagine the day when you wake up on a summer morning and the dull repetitive aspects of your life are already handled for you and all you have to worry about is doing whatever you want to do. Your AI agents are trading on your behalf and managing your portfolio, your AI agent is able to make all the necessary recommendations and reservations for you to enjoy your life, your budget is balanced, and your coffee brewed with the beans recommended by your AI agent knowing what you’ve enjoyed in the past. In the background, the self-sovereign AI agents harness blockchains to authenticate transactions and transfer value across multiple platforms, freeing you from tedious bureaucratic red tape. All that’s left for you is to enjoy your life.
What is an AI agent?
There is currently no universally accepted definition of an AI agent. However, big tech companies like IBM and AWS describe it as an autonomous, intelligent system capable of perceiving its environment, making decisions, and taking actions to achieve specific goals without constant human intervention. These agents use AI technologies such as machine learning and natural language processing to operate effectively in dynamic environments.
To understand what an AI agent is, it helps to compare it with standard software. Standard software can perceive its environment through sensors like cameras, microphones, or port listeners, and it can make decisions based on predefined rules. It also typically has a fixed, predefined goal.
How do AI Agents Differ?
The main difference is agency. An AI agent can make its own decisions to achieve a goal given by a human or another agent, rather than relying solely on predetermined rules defined by its creator. It can learn and adapt, so its actions aren't strictly predefined. These decisions are guided by policies - sets of learned behaviors and constraints that determine how the agent pursues its goals. While agents can refine their policies through learning, they typically cannot change their fundamental goals on their own, as these are anchored by their training objectives. In fact, an agent might even refuse to perform certain actions if it determines they're not aligned with its goal, reflecting a level of autonomy not found in traditional software. This autonomy exists on a spectrum, from fully autonomous systems to human-in-the-loop configurations where human operators maintain varying degrees of oversight and control. At one end, agents operate independently within their defined boundaries; at the other, humans actively monitor, validate, and guide the agent's decision-making process, especially for high-stakes decisions.
AI Agent: Proactive, adaptive, and interactive (e.g., learns from user behavior).
Traditional Program: Follows fixed instructions without autonomy (e.g., a calculator).
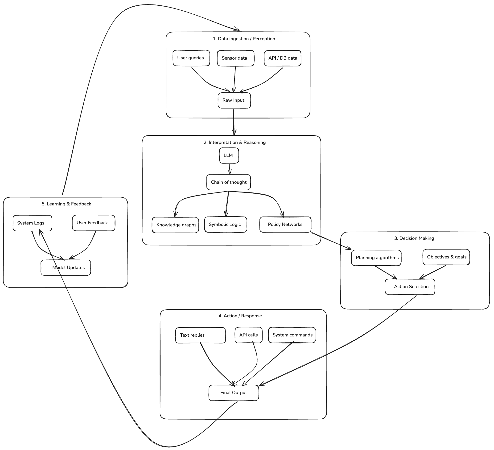
Conceptual architecture
- Data ingestion/perception - An AI agent first collects (or is provided) input data: user queries, sensor data, or structured data from APIs/databases. Depending on the use case, this could be text, images, video, or other sensor readings.
- Interpretation and reasoning - The agent processes the input using models (often LLMs) that extract meaning and context.
- The agent applies reasoning steps—this might be a chain-of-thought approach in LLM-based agents, or a policy network in reinforcement learning systems.
- Additional modules (e.g., symbolic logic, knowledge graphs) might be used to augment the reasoning, depending on the design.
- Decision making - The interpreted data is passed through a decision-making component (e.g. an RL policy, a planning algorithm, or a specialized neural network). The agent selects the best action or response based on its training and objectives.
- Action/Response - The agent executes actions in its environment or produces outputs—this can be a text reply, an API call, a control command to a robot, and so on.
Learning & feedback loop - Many AI agents incorporate learning or fine-tuning mechanisms (online or offline) to update themselves based on new data and feedback. Logs, user interactions, or explicit rewards/penalties can feed back into training.

Infrastructure Components
Unlike basic chatbots—which just handle a single exchange between user and LLM—agents need to manage state (storing conversation history and long-term data), memory (holding onto information across multiple steps), and tool execution (actually performing actions the LLM recommends, then returning results). Because these tasks require multiple moving parts—more than simply sending text to a model—an agent stack has emerged to handle the added complexity.
In the future agents tend towards full autonomy where they design, build, deploy, monitor, and improve the whole tech stack they require. Currently we are at a stage where we have to provide the vast majority of the infra stack to the AI agents.

To make all of the above possible, a typical AI agent will rely on certain infrastructure elements:
- Model Training Infrastructure
- Compute: GPUs (from NVIDIA, AMD, etc.) or specialized hardware (TPUs, custom ASICs) are used for large-scale training.
- Frameworks: PyTorch or TensorFlow are the most common deep learning frameworks.
- Storage: Large amounts of storage capacity for datasets (images, text corpora, etc.) and model checkpoints.
- Inference Infrastructure
- Model Hosting / Serving: Once trained, models are deployed in an environment that can quickly load and run them. This can be on-premises servers, cloud GPU instances, specialized inference hardware, or locally.
- APIs / Microservices: The model is often wrapped with an API layer so that applications or other services can send data and receive inferences in real time.
- Load Balancing & Scaling: To handle multiple user requests, containerization (Docker, Kubernetes) and load balancers ensure reliability and scalability.
- Data pipelines and engineering
- ETL/ELT Processes: Systems like Apache Spark, Airflow, or cloud data pipelines transform raw data into a format suitable for training or fine-tuning.
- Data Lakes / Warehouses: Tools like AWS S3, Google Cloud Storage, Azure Blob Storage, Snowflake, or BigQuery store and manage large datasets.
- Monitoring & Logging: Tools like Prometheus, Grafana, or cloud-native monitoring solutions watch for anomalies, measure latency, and collect logs.
- Orchestration and agent frameworks
- Agent Frameworks are the core infrastructure that connects LLMs with external tools, memory, and execution environments handling context management, tool integration, and execution flow. (LangChain, AutoGPT, BabyGPT).
- Task Management coordinates the execution of agent actions through task queues and schedulers. It handles asynchronous operations, priority scheduling, dependencies between tasks, and retries on failure.
- State Management maintains all dynamic information in the system – from conversation context to long-running task progress and agent memory. It handles both temporary state (current conversation) and persistent state (learned preferences), including versioning and rollback capabilities.
- Tool Registry manages the agent's available capabilities and external integrations. It handles tool discovery, registration, permissions, and execution monitoring. The registry maintains metadata about each tool, handles validation, and provides a standardized interface for the agent to interact with external systems.
- Memory and state management
- Vector Databases (Chroma, Pinecone, Weaviate, FAISS): Store embeddings of text or other high-dimensional data so the agent can recall context, handle semantic search, or store “memories.”
- Traditional Databases: Relational or NoSQL databases to manage structured data such as user profiles, system configurations, etc.
Limitations of Traditional Web2 Systems for Autonomous AI Agents
Traditional Web2 systems, which rely on centralized and permissioned infrastructure, come with challenges for enabling fully autonomous AI agents to participate effectively in economic systems. The reliance on centralized authorities such as cloud providers, banks, and identity verification services creates bottlenecks and vulnerabilities, as agents depend on human oversight for critical tasks like resource allocation and identity management. In other words, a bank, a payment gateway, or a supplier is likely to block a transaction coming from an agent sitting on the right end of the autonomy spectrum.
Web2 lacks mechanisms for verifiable computation or transparent auditing of agent behavior, making it difficult to trust their decisions in critical economic interactions. Without built-in transparency, the decision-making processes of agents remain opaque, limiting their utility in systems that require accountability. While explainable AI techniques offer some insights into agent decision-making, they face inherent challenges, and relying on Web2 closed-source implementations adds additional layers of trust requirements. Moving AI model weights and computation on-chain provides a potential solution through cryptographic verification and transparent model architectures, enabling trustless auditing of agent behavior.
Interoperability: Web2 systems are siloed, meaning agents struggle to interact across different platforms or economic ecosystems without extensive human intervention. This fragmentation hampers their ability to operate seamlessly in a global, interconnected environment.
Finally, the limitations of traditional payment systems restrict the ability of agents to transfer value autonomously. Slow transaction speeds, high fees, and reliance on human-operated banking infrastructure prevent agents from achieving true economic independence.
Blockchains enable fully autonomous AI Agents
Consumers’ ultimate user experience preferences are AI agents that can handle a wide range of tasks on their behalf, from booking holidays and finding the best value-for-money products to conducting research and creating work presentations. The most capable agents—those that are autonomous, highly interconnected, equipped with scalable compute resources, and able to preserve security and privacy—will ultimately win the trust and preference of users.
AI agents need the following to achieve full autonomy:
- Identity and reputation
- Scalable and verifiable computation
- Economic independence (Seamless value transfer)
- Interoperability (multi-ecosystem operation)
- Security and privacy (data and interaction integrity)
Blockchain removes the reliance on centralized authorities, enabling agents to verify their identity, manage resources, and interact securely. Decentralized identity and reputation systems provide cryptographically verifiable credentials, allowing agents to establish trust without human intervention.
It also enables verifiable computation through mechanisms like zero-knowledge proofs, ensuring that an agent’s decisions and actions can be audited for correctness while preserving privacy, building trust in agent behavior.
Interoperability allows agents to operate seamlessly across platforms and economic environments. Using cross-chain protocols, agents can transfer assets, credentials, and data across ecosystems autonomously, fostering a globally interconnected system.
Blockchain-based payment systems empower agents with autonomous value transfer capabilities. Cryptocurrencies and token-based economies enable fast, cost-effective, and trustless transactions, allowing agents to pay for resources, services, and infrastructure directly and without requiring permissions.

Join the Sei Research Initiative
We invite developers, researchers, and community members to join us in this mission. This is an open invitation for open source collaboration to build a more scalable blockchain infrastructure. Check out Sei Protocol’s documentation, and explore Sei Foundation grant opportunities (Sei Creator Fund, Japan Ecosystem Fund). Get in touch - collaborate[at]seiresearch[dot]io
References:
https://www.ibm.com/think/topics/ai-agents
https://techcrunch.com/2024/12/15/what-exactly-is-an-ai-agent/
https://aws.amazon.com/what-is/ai-agents
https://www.letta.com/blog/ai-agents-stack
https://www.frontiersin.org/journals/blockchain/articles/10.3389/fbloc.2021.661238/full